【摘要】本文以人工智能为研究背景,基于会计信息系统论与会计管理活动论,结合TOE 理论框架对会计变革的演进逻辑与分析框架进行研究,得出如下结论:第一,对会计而言,弱人工智能技术特征的影响具有普遍性,强人工智能技术特征影响程度相对较低;第二,在人机协同和人机共生的技术模式下,会计人员和财务机器人会体现不同的职能和工作价值;第三,会计基本职能和会计扩展职能对人工智能的依赖程度存在差异,而会计转型职能的智能解决方案未能在本文案例中找到答案;第四,人工智能将为会计工作者、会计决策、会计学科属性、会计伦理、会计主体、会计内容等会计工作提供积极的变革动力。上述结论有助于深入分析影响会计工作的逻辑框架,为应对会计职能转变提供决策依据。
【关键词】人工智能时代;会计变革;会计职能;会计工作
习近平总书记多次强调加快发展人工智能的重要性,2017年国务院发布《新一代人工智能发展规划》,明确提出“抢抓人工智能发展的重大战略机遇,构筑我国人工智能发展的先发优势”;2022年,人工智能议题被写入二十大报告,明确提出以人工智能为代表的新技术,将成为我国经济从高速增长向高质量发展的重要驱动力之一。财政部2021年12月印发《会计信息化发展规划(2021-2025年)》,明确提出了人工智能等新技术支持会计职能对内对外拓展。人工智能正以风卷残云之势改变着会计的内容、人员、流程、职能,甚至整个会计行业,这也为会计服务高质量经济转型提供了支持。
会计变革范畴非常广泛,为了更清晰地表达概念和研究主题,本文研究边界主要限定在会计职能与会计工作。会计作为从事处理信息的社会活动,其核心是完成会计工作、实现会计职能,会计职能决定会计能为企业做什么,而会计工作是会计职能的具体化。职能是“人、事物、机构应有的作用、功能。”(中国社会科学院语言研究所词典编辑室,2005)。会计职能是会计所具有的功能,是能完成会计工作的具体任务,也是会计人员所能实现的功能。会计职能主要包括实现核算、报告、预测、决策、计划、控制、评价、分析等内容(刘峰和葛家澍,2012)。会计工作实现会计各项职能及其工作过程,涉及会计组织、会计人员、会计主体、会计伦理、会计内容等(王满等,2019;吴晓晖等,2019)。会计工作具有主观性,会计人员借助会计信息系统或手工操作完成各种会计工作,从而实现会计职能。
人工智能时代会计是否正在经历变革、如何变革以及向哪里变革将是一个有重大意义的研究课题。会计职能与会计工作是社会各界普遍关注的会计变革话题,学者们围绕会计工作的内容,以及组织、人员、伦理等展开了系统研究(王满等,2019;吴晓晖等,2019),也讨论了会计究竟应该担负的职能(杨纪琬和阎达五,1982;葛家澍和刘峰,1999;刘峰和葛家澍,2012)。那么,人工智能时代会计职能与会计工作到底产生何种影响?企业结合技术因素、组织因素、环境因素,以及弱人工智能、强人工智能、超人工智能的技术特征与人机协同、人机共生的技术模式又会使会计职能与会计工作的变革遵循哪些不同的逻辑?对于这些问题的回答有助于科学评价人工智能时代会计的作用效应,合理分析对会计工作的影响机制,为考察会计职能转变可能性提供决策依据,更好地促进人工智能为我国会计服务。
本文研究贡献之一是构建了人工智能时代会计变革的演进逻辑模型。虽然一些研究已经探讨了不同背景时代的会计变革逻辑(Rikhardsson和Yigitbasioglu,2018;Peters等,2018;Ngai等,2011;Kanellou和Spathis,2013),但我们的研究核心是以人工智能时代为背景,重点研究对会计管理活动的变革。第二,虽然部分会计职能或会计工作的变革得到了前人的关注(Dehning等,2003;Chen等,2016;Appelbaum等,2017;孔垂珉等,2019;孙铮和刘凤委,2019),但本文将系统性的研究融合会计职能与会计工作在人工智能时代的变革分析框架,通过TOE 理论框架的技术因素、组织因素、环境因素,全面考察会计基本职能、会计扩展职能、会计转型职能等会计职能,以及会计工作者、会计对策、会计学科属性、会计伦理、会计主体、会计内容等会计工作的变革情况。第三,人工智能时代,本文在组织因素和环境因素的影响下,结合人工智能的技术特征与技术模式,系统性的探究对会计职能与会计工作变革带来的挑战和机遇。最后,通过本文系统性的分析和归纳,将从会计变革可能面临的改变、技术特征和技术模式赋能和使能会计变革,以及实现会计变革使命,研究人工智能时代会计变革的演进逻辑和分析框架,为人工智能时代的会计改革和创新发展提供参考。基于此,本文的研究框架如图1所示。

(一)概念内涵
1.人工智能内涵及本质
Minsky (1961)认为,人工智能是可以让机器做一些原本需要人类完成的事情。Min (2010)认为,人工智能是具有学习、模仿、替代人类思维能力而存在的一种智能机器。Cerka 等(2015)认为,人工智能赋予计算机能够像人类一样的会思考和能行动,并具有自学习、自判断、自行动等人类特征。人与机器相互协同的关系模式早在人工智能概念的提出就已经成为人们关注的话题。1960年,Bar-Hillel 认为全自动高质量翻译(FAHQT)是以计算机的翻译系统为主,为人类翻译专家提供帮助,将这种人机协同模式中的机器作为人类的最佳助手。人机协同模式的另一种存在方式是人类专家如何与智能机器相互协调地完成具体工作。智能生产车间的工业机器人已经在人类的控制下高效率地处理机械工作,而RPA (机器人流程自动化)在管理领域的大量应用,使虚拟机器人在人类的操作设定下完成管理工作。
立克里德提出了人机共生的概念,认为人类专家与智能计算机之间的合作关系已经成为一种非常密切的伙伴关系(Licklider,1960)。人机共生模式的特征主要体现在:一方面,智能计算机具有人类的公式化思维,实现公式化问题在无人状态下更及时、更高效、更准确的解决;另一方面,人类专家和智能计算机在不依赖于预先训练的机器学习模型或程序下,能够对复杂问题做出更聪明、更可靠的决策(达文波特和柯尔,2018)。Bar-Hillel 的全自动高质量翻译中提出的以人类专家为辅、智能计算机为主的人机协同观点已经得到相关研究的证明,充分表明了人机协同模式的可行性和现实意义。而立克里德提出的人类专家与智能计算机之间密切深度耦合的人机共生模式还需要不断地探索。
2.会计职能与会计工作内涵梳理及逻辑体系
(1)会计职能基本概念
经济活动赋予会计所具有的功能,决定了具体的会计职能,是会计变革的概念功能及具体任务,会计职能的逻辑体系如图2所示。会计界对会计职能存在一职能论、二职能论、乃至全职能的描述(杨纪琬和阎达五,1982;葛家澍和刘峰,1999;刘峰和葛家澍,2012)。长期以来,国内外会计界对会计基本职能的内涵较为清晰,主要体现在反映与控制,或为核算与监督(葛家澍和唐予华,1983),但由于信息需求者的差异,会计反映逐步从受托责任转向决策有用(郑伟,2018)。会计控制更加强调事前、事中和事后的监督(孔庆林等,2007)。

财政部印发的《会计改革与发展“十四五”规划纲要》明确提出:会计职能要对内与对外进行拓展。会计职能对内拓展更多地体现在会计微观主体上的内部管理能力,对外拓展更需要聚焦在服务宏观经济与价值创造能力。企业拥有独立经营、市场交易、管理决策的责任,会计职能需要对经济活动进行科学的计量及盈亏计算,更需要成为企业运营的“参谋”和“军师”(杨雄胜,2021)。企业投资、运营以及每个业务活动的发生,需要会计信息用于预测、决策、规划、控制、评价等管理活动,利用人工智能的技术特征与技术模式,更好的为会计职能扩展提供可能(杨纪琬,1984;楼继伟,2014)。
企业面对价值评估与经济不确定性,会计基本或扩展职能不能完全反映价值创造和宏观经济发展,为会计职能的转型提供了条件(黄世忠,2017)。会计虽然是典型的微观特征,但也具有宏观属性,更好地体现会计转型职能,并且也是实现经济高质量发展的的根基(冯巧根,2023)。资本市场使会计信息加速应用于估值领域,但其复杂性超出了会计学独立应对的范畴(孙铮和刘凤委,2019)。具有中国特色经济学发展与管理学价值演变,以及资本市场和企业市场化发展,强化了会计转型职能的服务特性,使会计职能具备了参与管理决策、预判经济前景、实施战略制定、提升管理水平的能力(冯巧根,2022;谢志华和沈彦波,2022)。
(2)会计工作基本概念
学者们并未系统性地研究会计工作内涵及逻辑体系,但对会计工作的不同视角进行了研究,主要包含会计工作者、会计决策、会计学科属性、会计伦理、会计主体、会计内容等(杨纪琬和阎达五,1982;杨雄胜,2020;叶康涛等,2020;谢志华等,2021),其逻辑体系如图3所示。会计工作具有将会计的各个要素及环节有机整合为一个整体的能力,通过对会计工作内容进行梳理与归纳,把需要完成会计内容的会计主体、会计工作者、会计决策、会计伦理融合为一体,形成一个整体的会计工作过程及体系。
会计主体将价值信息的采集、分析、利用、决策等全过程与供应链各个主体的经营管理相结合,保障会计主体和供应链主体创造最大化价值(阎达五,2004)。会计人员根据会计内容履行相关的会计职能,由于组织类型的差异性,不同的会计内容将赋予会计组织具有不同的会计工作,也使会计人员具有多样化的职能(夏博辉,2003),并在人工智能时代可能出现会计人员与财务机器人等不同的会计工作者,更好地完成会计工作、实现会计职能。
会计学科属性是管理学还是经济学始终引起学者们广泛关注(栾甫贵,2019)。学者们针对会计是管理学概念和(或)经济学概念的激烈讨论,加速指导了会计理论的发展,并更加持久全面地改变会计实践的开展(陈德刚,2009)。信息化始终是会计学科属性的重要讨论内容之一,更需要信息技术的支撑(刘勤和杨寅,2019)。会计以统一的标准,基于科学的流程,并通过利用信息技术对经济活动进行数据化分析,准确和完整地记录和分析经济活动,及时反映财务状况和经营绩效。随着人工智能时代对会计变革影响的持续深入,技术驱动会计学科属性的作用也在明显强化(刘勤等,2021)。会计理论明确会计工作应该是什么,以及会计工作应具有的内容和特征,并借助会计技术性指导会计实践的开展(杨雄胜,2021)。
会计工作需要有具体的会计内容,会计工作者才有开展具体工作的目标任务,而企业会计内容也正在向“大会计”转型(杨雄胜等,2016)。会计学科属性全面梳理了会计内容的范畴,基本涵盖了财务会计、管理会计、财务管理等领域(崔雪刚等,2016)。会计作为确认、计量和处理经济信息的服务功能,更多的将其包括财务会计和管理会计,财务会计为相关者提供受托责任信息,管理会计为会计主体内提供决策支持信息(谢志华等,2017)。而财务管理能够较好地组织和协调会计活动,具备协调、控制等会计内容(吴水澎,2000)。
会计工作是基于专业化分工提供信息服务的活动,为会计主体获得高数量和高质量的各类信息用于相关会计决策,实现经济效果的价值创造能力(谢德仁,2023)。会计信息时常不能直接为会计主体提供管理决策信息,但管理决策的科学性需要基于全面的会计决策结果及各类非会计信息的支撑。美国会计原则委员会(Accounting Principles Board,APB)认为会计是基于信息的一项服务活动,提供会计主体相关的基于会计性质的数量化信息,以便用于会计决策。会计工作为会计主体做出相关而有价值的会计决策,会计信息和非会计信息有助于会计决策的生成,并为提高经济效益提供最终的管理决策。
会计工作在做出各种不同会计决策的同时,需要考虑会计伦理的影响(Davenport 和Ronanki,2018)。会计伦理应该首先以企业伦理的制度、商业行为、交易等为整体,确保会计信息在市场的真实可靠。会计伦理更要体现会计工作者的伦理素质、职业道德、价值倾向,确保会计主体的良好形象(高锦萍等,2022)。人工智能时代,完成会计工作的会计工作者既可以是会计人员,也可以是财务机器人,尤其是财务机器人在完成会计工作过程中,对标准、政策、规范、法律、法规等方面缺乏相关约束,人工智能应该承担的责任依据缺失,甚至当发生相关过失行为时,可能也无法将会计工作者进行合理问责(袁曾,2017)。

(3)会计职能与会计工作逻辑体系
会计主体明确了通过会计活动提供专业会计服务的特定组织(赵丹丹,2021)。会计主体需要解决谁能提供会计服务、会计如何提供相关服务、会计提供哪些服务、会计反映哪些财务状况与经营结果,以及完成会计工作需要履行的职业行为准则。会计人员与财务机器人作为会计工作者将为会计主体提供专业的会计服务,成为完成会计工作的主力军(谢志华等,2021)。会计工作者通过会计理论与会计实践,既对会计工作进行逻辑推理,又对会计工作进行理性描述(徐鹏和徐向艺,2020)。人工智能时代,更需要会计技术性辅助于会计工作者开展基于会计理论与会计实践的各类会计工作(阎达五,1983;曾雪云,2011)。会计主体需要会计工作者完成财务会计、管理会计、财务管理等会计工作内容,实现反映企业经济活动的财务状况与经营结果,以及企业内部管理活动,提供各种会计决策和管理决策(叶康涛等,2020)。会计工作的完成需要会计工作者以职业道德为行为规范,更需要将人工智能伦理规范与会计职业道德相互融合,贯穿于会计工作的各个维度(高锦萍等,2022)。
会计职能与会计工作的逻辑关系如图4所示。经济活动决定了会计所具有的职能,主要体现在会计变革的概念功能及具体任务。会计职能明确会计工作的内涵,主要体现会计变革的工作内容及工作过程,通过会计工作的不同维度,帮助企业实现反映财务状况、展示经营成果、披露会计信息和推动价值创造。

(二)理论基础
信息技术始终影响着会计变革,而人工智能时代的会计变革出现了概念模糊、逻辑不清、职能混乱等问题,主要体现在:第一,会计人员更多地关心人工智能如何采集、处理和输出会计数据,部分企业也开始关注管理会计的智能分析,但会计在企业价值创造方面未能受到更多关注(孙峥和刘凤委,2019;续慧泓等,2021);第二,人工智能时代,会计职能更多地考虑财务会计、管理会计等内容,未能更多地考虑会计赋能企业内部管理活动,以及服务资源配置、反映宏观经济的活动(刘勤,2020;叶康涛等,2020);第三,人工智能技术在会计变革中更多的是以工具应用的形式存在,但人工智能和数据资源已经作为创新的生产要素而存在,将在会计变革中起到更加积极的作用(李琳等,2021;许金叶,2022)。
1.会计信息系统论是人工智能时代会计变革理论与实务的基础
上个世纪80年代,会计作为掌握大量经济活动数据而独立存在的信息系统为管理提供服务(余绪缨,1980)。会计作为一个相对独立的信息系统对企业的生产经营进行数量上的评价,并通过企业交易信息进行会计处理与加工,为企业提供大量信息流,帮助企业进行科学的经营决策、管理分析。
围绕会计信息系统论,许多学者都从不同角度进行了阐述(余绪缨,1980;杨纪琬和阎达五,1982;葛家澍和唐予华,1983;续慧泓等,2021;许金叶,2022)。会计是在企业内部独立于业务信息系统,并反映资金活动与经济活动的会计信息系统,同时也具有反映一定价值信息能力。会计作为一个信息系统,不仅是会计实践现实的写照,更是会计高质量发展的需要,这种前瞻性研究对人工智能时代会计变革起到积极作用。会计需要基于经济活动对大量数据进行智能采集、分类、加工、处理、分析,是一个典型的信息系统,人工智能的技术特征与技术模式将发挥强大的数据处理分析能力。会计作为一个信息系统,支撑着会计信息系统论的发展,也必将在人工智能时代成为我国会计理论体系中的重要部分。
2.人工智能时代的企业内部价值创造离不开会计管理活动支撑
在会计信息系统论繁荣研究的基础上,一些学者对会计管理活动论进行了深度研究(杨周南,2003;杨周南,2005;续慧泓等,2021;许金叶,2022)。杨纪琬和阎达五(1980)提出的会计管理活动论,是一种基于中国特色的内部管理活动,同时也明确了会计的本质是价值创造。随着我国经济活动越来越复杂,企业对会计职能转变的需求越来越强烈,管理会计与财务会计将在企业中共存。会计管理活动对经济发展的认知将对人工智能时代的会计变革产生重要影响,尤其面对新技术的高速发展,加速了人工智能推动下的会计实践,也在不断与会计管理活动论相吻合。数字经济时代使企业基于价值链的生态圈更注重优化资源配置和价值最大化,会计将以管理活动来反映宏观经济,使会计职能不断扩展与转型。
会计管理活动论认为会计是一个动态平衡的循环控制系统,并与管理活动的计划、组织、协调、控制相互融合,通过价值管理的理念参与会计管理活动。人工智能时代,会计管理活动能够便捷和全面地感知、采集、处理、分析各类信息,会计人员在管理活动中更多关注如何利用信息价值,而不需要过多注重过程。人工智能使信息获取与业务分析全过程更加融合,会计管理活动面临数据、技术、平台、商业模式等多要素的共同影响,改变了价值创造的方式和过程,更需要人工智能技术的赋能。会计管理活动将采取创新的标准来衡量价值过程,人工智能的技术特征与技术模式具有强大的构建内部管理活动智能算法能力,实现企业整体的最优决策,在企业动态平衡发展过程中,使会计管理活动发挥更大的价值。
(三)文献综述
1.人工智能对会计变革影响的相关研究
现有文献研究商业智能(BI)、专家系统、数据挖掘等技术与会计的关系。Elbashir (2011)、Trieu(2017)、Rikhardsson 和Yigitbasioglu (2018)、Peters 等(2018)发现BI 有效地提升企业竞争优势,并能服务于管理会计。Dungan (1983)、O'Leary (1991)讨论专家系统在会计中的应用,认为具有规则的特征可以很好帮助人们自动化地解决标准会计工作。学者们研究了数据挖掘在会计中的应用(Coakley 和Brown,2000;Yang,2006;Ngai 等,2011),基于数据和信息,帮助管理者做出更好的决策(Yigitbasioglu和Velcu,2012;Amani 和Fadlalla,2017;Duan 等,2019)。人工智能对会计的发展很重要,现有文献主要探讨了人工智能与会计的概念框架与应用场景(Sutton 等,2016;Cavalcante 等,2016;刘梅玲等,2020)。
2.会计职能相关研究
多数文献讨论了会计应该担负的职能,包括一职能论、二职能论、乃至全职能(杨纪琬和阎达五,1982;刘峰和葛家澍,2012)。信息技术在会计反映的决策有用以及会计控制的全过程监督起到了积极作用(郑伟,2018)。企业利用RPA、机器学习、数据挖掘等信息技术对会计信息进行处理,用于预测经济环境、提供决策服务、模拟经营目标与指导业绩考核等会计扩展职能(Appelbaum 等,2017;孔垂珉等,2019;程平等,2021)。企业面对价值评估、经济不确定性与宏观经济,会计基本或扩展职能不能完全反映价值创造,人工智能开始为会计转型职能提供条件(刘尚希和武靖州,2018;黄世忠,2017;徐鹏和徐向艺,2020)。
3.会计工作相关研究
学者们围绕会计工作的内容,以及岗位、伦理、人员、决策等展开了系统研究(王满等,2019;吴晓晖等,2019)。信息技术正在改变着凭证编制、报表出具等财务会计工作(Baldwin 和Williams,1999),以及预算管理、成本管理、绩效管理、资金管理等管理会计工作,甚至影响税收筹划、公司治理、企业并购、资本运作等高附加值会计工作(孙铮和刘凤委,2019)。ERP (企业资源计划)、EIS (企业信息系统)、FSSC (财务共享服务中心)等技术变革和模式创新也深入影响会计工作(Dehning 等,2003;Kanellou 和Spathis,2013;Chen 等,2016;孙健等,2017)。尤其是财务共享服务中心为会计转型提供了强有力的组织基础、管理基础、数据基础(何瑛和周访,2013;张瑞君等,2017;李闻一等,2017;杨寅和刘勤,2020)。
4.文献评析
现有研究为本文的开展提供了重要参考,但在以下方面还有待进一步研究:一方面,信息技术与会计变革中有关人工智能的研究。现有研究对BI 等技术,EIS、ERP、FSSC 等信息系统,以及IT 能力(Melville 等,2004)的技术特征进行了探讨。但对人工智能及其理念和技术的相关研究碎片化特征较为明显,缺乏系统而深入的专题探究。另一方面,人工智能对会计职能与会计工作的变革逻辑。人机协同模式与人机共生模式使大量重复具有规则的会计工作交给财务机器人,而会计人员完成高附价值会计工作,现有研究缺乏人工智能技术模式对会计职能与会计工作变革逻辑的专题探究;现有研究对人工智能在会计信息建模和分析的能力重视程度不足,缺乏弱人工智能、强人工智能、超人工智能技术特征对会计职能与会计工作变革逻辑的系统探究。
人工智能时代的会计变革必将受到诸多因素的共同影响,TOE 理论框架无疑是分析这些影响因素的一个较好选择(Tornatizky 和Fleischer,1990)。TOE 理论框架主要考虑信息技术的采纳和使用,通过技术因素、组织因素、环境因素研究变革在企业实施的影响。其中,人工智能时代的技术因素,诸如机器学习、专家系统等技术特征将会对会计变革产生深刻影响;组织对新技术接受程度以及达到良好应用效果的推动能力,对会计变革的影响至关重要;人工智能技术想要让企业大量广泛使用,必然受到政策、经济等环境因素的影响。人工智能时代的会计变革将会伴随着技术因素、组织因素、环境因素而经历赋能、使能与使命阶段(王斌和顾惠忠,2014;Amani 和Fadlalla,2017;邓博夫等,2019),实现提升效率、强化决策、创造价值的目标,如图5所示。

信息技术对我国会计变革的影响经历了会计电算化、会计信息化、会计智能化三个阶段(刘勤和杨寅,2019),虽然每个阶段企业都会面临会计职能与会计工作的相关问题,但本文主要关注会计智能化阶段人工智能时代会计职能与会计工作的变革,主要表现在:
在赋能阶段,人工智能时代不断“赋能”会计提升效率,以合规与标准为会计变革主要目标。企业主要解决核算与报告等会计基本职能的相关问题,会计工作模式未发生本质变化,通过对会计工作流程再造,以及利用OCR(光学字符识别)、规则引擎、专家系统等弱人工智能技术提升会计基本职能的工作效率。财务机器人在“赋能”阶段将会发挥更大作用,企业以人机协同技术模式处理单一会计主体的会计核算、会计报告、费用报销等财务会计工作。由于会计基本职能更多地受到制度、准则的约束,对会计伦理的影响较小,弱人工智能的技术特征已经融合在企业的会计理论与会计实践,使会计学科属性的边界范畴可能复杂。
在使能阶段,人工智能时代不断“使能”会计强化决策,以管控与服务为会计变革主要目标。企业主要解决决策、预测、计划、控制、评价等会计扩展职能的相关问题,会计人员将面对多维数据、场景模型与智能算法的会计工作内容,以及利用可以胜任人类工作的强人工智能技术和可能的超人工智能技术给会计变革带来创新。具有强人工智能技术的财务机器人在人工智能时代的“使能”阶段将会发挥更大作用,企业以人机协同或人机共生技术模式处理单一会计主体的管理会计工作。由于会计扩展职能具有服务业务的作用,使企业对会计变革的需求具有明显的差异性,强人工智能技术在能够提供满意决策的同时,会计伦理及其道德也引起了会计领域的广泛关注,并使包括会计技术性的会计学科属性更加复杂。
在使命阶段,人工智能时代不断“使命”会计创造价值,以价值与创新为会计变革主要目标。企业主要关心价值评估、经济不确定性、宏观经济等会计转型职能的相关问题,会计人员不仅需要解决企业内部的管理活动,还需要面对企业外部供应链与宏观经济的各种问题,以及在利用强人工智能技术的基础上,开始尝试超人工智能技术在会计变革中的可能价值。超人工智能技术的可能问世,使会计变革让我们更加有所期待,企业以人机协同或人机共生的技术模式处理价值链主体的管理活动以及共同面对的不确定性、宏观经济等问题。由于会计转型职能使会计学将在管理学、经济学、金融学、伦理学等多学科交叉融合的基础上,完成重要的创造价值“使命”,必将使会计决策、会计伦理、会计学科属性、“大会计”等会计变革维度发生翻天覆地的变化。
(一)人工智能时代会计变革的分析框架梳理
改革与创新是会计变革的主旋律(孙峥和刘凤委,2019),人工智能时代的变革将在会计领域全面开花。会计变革与技术因素、组织因素、环境因素等诸多因素息息相关,并且各个因素之间也存在着联动匹配的关系。会计职能与会计工作在人工智能的技术特征和技术模式作用下,以及组织因素和环境因素的共同影响下,将会形成不同的逻辑变革方向,人工智能时代会计变革的分析框架如图6所示。本文在组织因素和环境因素的影响背景下,将重点研究人工智能时代会计职能与会计工作的变革,对会计工作与技术特征、会计工作与技术模式、会计职能与技术特征、会计职能与技术模式四种关系之间的演进逻辑进行深度剖析。

(二)人工智能时代的会计职能
1.会计基本职能更加无人化
经营活动使企业产生大量会计核算工作,具有典型的规则明确、流程清晰等特点。弱人工智能技术将会计核算处理规则嵌入到财务机器人中,模拟和替代会计人员处理大量重复性工作,以人机协同的技术模式完成会计稽核、会计凭证、会计报表、资金付款等工作,使大量分散性、重复性、同质性的会计核算工作在基本无人的状态下完成。
会计监督以规则或政策为前提,利用弱人工智能技术在会计信息系统中设置相关程序,帮助会计人员以人机协同技术模式完成监督工作。弱人工智能技术帮助会计人员按照既定的业务规则监督会计职能的实现,防止出现人为舞弊和工作错误,并能根据不断变化的业务活动,利用强人工智能技术做到事前和事中监督。更重要的是,企业利用强人工智能技术记录每一个会计处理步骤,如果出现会计工作错误,将作为审计证据通过人机协同共生模式判断是否符合法律规定,避免误判会计人员的操作结果。
2.会计扩展职能将提供更丰富的洞察决策结果
企业面临激烈的市场竞争,为了保持持续的竞争优势,财务部门所能发挥的优化管理决策与完善经营方案等作用显得尤为重要。因此会计职能已由确认、计量和报告等基本职能扩展到预测、决策、计划、评价、分析等职能(杨纪琬和阎达五,1982;阎达五,1983)。会计扩展职能通过人机协同共生的技术模式完成事先计划和事中监督,基于弱人工智能技术的财务机器人可以做到无人干扰的模拟计划、过程控制。对于部分可能发生偏差的执行结果,财务机器人通过自主意识的查找原因,并能及时纠错。弱人工智能和强人工智能的技术特征并不能完全吸纳和理解企业面临的各种内外部因素,涉及到人工智能无法识别和判断的因素和信息,基于人机协同共生的技术模式,会计人员的职业能力和主观判断将会变的至关重要。
会计扩展职能更多的涉及企业内部管理活动的估计和判断,而预知未来或未知始终充满了不确定性。人工智能技术特征对各种方案提供基于定量的参考分析,但如何对未来或未知做出最优决策,还需要会计人员基于人机协同共生技术模式结合专业能力对方案做出定性分析。会计扩展职能的定量分析主要依靠强人工智能技术的数据分析能力提供多种可能的方案,而定性分析是通过会计人员历史经验的积累、经营活动变化趋势的推测、行业内外变化的判断,给出各种方案的优劣,最终通过人机协同模式或人机共生模式择优决策。
3.会计转型职能凸显会计人员价值
会计职能在面对资本市场的复杂性、金融市场的波动性、公允价值的确定方式、经济后果的分析方法、宏观经济的反映等问题已显得无能为力,迫使会计职能不断转型。会计职能中以会计信息作为投资者需求分析的唯一来源受到了冲击,企业更加关注客户和渠道的信息,跳出传统三大报表的会计数据,主动拥抱以价值创造为基础的第四张报表。会计转型职能联合金融学、管理学、经济学等多学科的知识体系,在人工智能技术特征和技术模式的帮助下,融入各种非会计数据,帮助企业解决价值评估、不确定性领域、反映宏观经济等问题。
人工智能在会计转型职能中或许能起到一定的作用,尤其是强人工能技术的表现将会更加期待。随着超人工智能技术的研发加速、强人工智能技术应用的不断落地,以及财务机器人能够通过一定的自我意识而自主设定复杂的目标,并不断学习新的复杂工作场景,会计人员以人机协同或人机共生的技术模式执行价值创造过程中各种设定的任务。企业通过构建各种智能算法,修正和改正由自我经验判断产生的偏差,为决策者在价值评估、机遇判断、风险预知、经营推演等不确定性领域提供更多的决策依据(丁慧等,2018)。会计转型职能利用各种人工智能的技术特征对市场需求、资源计划、产品定价之间的关系进行模拟演练,以会计思维做出及时、准确、客观、全面的判断,并对企业价值进行合理估值,以人机协同共生的技术模式辅助管理者完成不确定性领域的各种决策。
(三)人工智能时代的会计工作
1.会计工作者将出现“机器人”员工
人工智能时代财务机器人以人机协同模式完成操作重复、规律可循的会计工作。随着强人工智能技术的应用,一些需要较强判断、思考、分析要求的会计工作,交给会计人员和财务机器人以人机共生模式完成。经济越发达,会计越重要,而大量简单、重复的会计工作或会计岗位正在被人工智能所取代,导致会计工作形式发生了改变,这也正是人工智能时代对会计工作深度分工的结果。人工智能时代,会计工作者将是会计人员与财务机器人共存的一个状态。会计工作利用弱人工智能技术使会计基础交易工作主要以财务机器人为主的人机协同模式完成。而可以完全胜任人类工作的强人工智能技术也正在改变着预测、决策、计划、控制、评价、分析等会计工作,会计人员以人机共生模式提供决策支持和管理控制。
“机器人”员工在人工智能时代作为一种虚拟角色而存在,可以低成本、高效率地完成各种工作,帮助企业间接增加利润(Wilson 和Daugherty,2018)。因此财务机器人也能以“员工”的角色进入财务部门,以人机协同模式替代各种标准化的会计工作。随着强人工智能技术快速发展,一些需要判断的会计工作也以人机共生模式由智能财务机器人完成。人工智能时代,标准化的管理方法更加吻合财务机器人的工作方式,而以人为本的原则更加适合会计人员的管理。企业管理层需要了解人工智能的技术特征、熟悉财务机器人的运行方式,才能使会计人员和财务机器人在人机协同共生模式下更好地服务会计工作。
2.会计决策将迈入最优决策
满意决策与最优决策始终充斥着管理者的思维,由于受到企业运营环境和技术条件的影响,财务部门以“满意”作为会计决策的目标之一。“满意”会计决策使用估计或统计学的方法进行决策,能够完成企业的规划目标,使会计决策更加有理性的贴近于实践。会计人员通过人机共生模式利用强人工智能技术为会计最优决策的实现注入了生机。企业利用各种强人工智能技术处理海量数据,通过各类智能算法和模型,将数据中隐含信息转化为决策。弱人工智能技术使会计决策变得越来越“容易”与“廉价”,强人工智能技术也开始在会计决策中崭露头角,超人工智能技术却仍在探索之中,会计人员更需要依靠自己的智慧以人机共生模式完成会计决策。人类智慧与机器智能在人机协同共生模式下完成最优会计决策,人类专家已经在尝试利用强人工智能技术提供的信息完成趋于最优的决策。
人工智能构建各种场景的智能算法协助人类分析、处理和解决复杂问题,在管理者受到知识、记忆、精力等限制时,可以基于智能预测和提供多种决策方案,帮助管理者做出最优而科学的决策(Edwards等,2000)。人工智能构建决策模型可以模拟人类的思维和行为,提供最优的决策结果。决策环境在特定的应用条件和技术特征下是完全可控的,绝对理性的智能机器和确定性的决策环境为最优会计决策实现提供了可能(Wilson 和Daugherty,2018)。
3.会计学科属性将更加复杂
哲学可以指导会计研究的开展,会计学科属性从哲学高度可以归纳为会计理论与会计实践(徐鹏和徐向艺,2020)。会计理论是对会计工作全面理性认识,以严谨科学的形式对会计工作进行逻辑推理,并对会计实践理性描述,在会计实践中反复检验得出推理。人工智能对会计工作冲击的同时,会计理论也将融合经济学、金融学、心理学等理论,扩大会计理论的体系。人工智能使会计工作在数据、算力、算法等方面有了更多的发挥余地,不断地挖掘更多基于人工智能的会计实践场景,将人工智能与会计理论和会计实践完美的融为一体。
科学性和艺术性是管理属性的本质所在,分别代表着管理理论与管理实践(徐鹏和徐向艺,2020)。会计的科学性通过对会计工作进行总结与分析从而形成会计理论,具有可指导性和可重复性。会计的艺术性通过会计理论指导会计实践,并能推动新的会计理论发展,具有灵活性和应变性。会计技术性是会计理论应用于会计实践过程中所使用的工具、方法等辅助手段,会计工作需要将会计理论很好地指导会计实践,而这个指导过程就能体现会计技术性的作用。弱人工智能和强人工智能的技术特征在会计理论与会计实践中展开了丰富研究和应用实践,使会计技术性特征更加明显。超人工智能或许更多地体现在会计理论的研究中,毕竟相关技术仍在探索之中。人机协同共生技术模式作为会计技术性的重要特征,使会计理论与会计实践中的会计技术性价值越来越高。
4.会计伦理将使会计职业道德与智能伦理规范更加融合
人工智能时代,不管是依靠基于弱人工智能的财务机器人独立决策判断,还是基于强人工智能的以财务机器人为辅、会计人员为主的人机协同模式或人机共生模式,都将引起会计工作岗位代替、责任划分模糊、数据安全保护等伦理规范问题。在人机协同共生模式下,企业更需要考虑会计工作岗位和会计决策责任主体从单一会计人员过度到会计人员和财务机器人共存的状态。弱人工智能时代,我们应该更多地关注会计人员的法律责任以及相对应的职业道德。强人工智能时代或超人工智能时代,人机协同模式与人机共生模式的设计就显得尤为重要,或许能防范人工智能时代出现的会计伦理问题。
会计伦理是在会计工作中各个利益相关者所履行的权责利,让会计的管理活动与社会的伦理道德相吻合。随着人工智能在会计领域的普遍应用,会计管理活动是否一直以追求手段智能化为主要目的,可能会违背伦理道德的要求,以及会计工作或因不受伦理道德的约束而无忧无虑的发展。管理层需要了解不同人工智能技术特征的优势与局限性,以及人机协同共生技术模式的工作特征,才能应对人工智能在会计工作中可能带来的伦理道德问题(Davenport和Ronanki,2018)。企业需要跟随国家制定的法律依据,实行财务机器人与会计人员谁违法谁承担责任,以及风险发生时的分担机制。
5.会计主体由单一走向多样化
会计主体明确了会计确认、计量、记录和报告的物理范围,每个企业都是一个有别于或独立于其他企业的会计主体。价值链管理对会计变革提供了新的挑战与机遇,会计主体的服务范围将由企业内部向价值链各个主体扩展(Gersffi 等,2005;Kaplinsky,2000)。会计为企业内外部用户提供各种信息,作为财务部门决策的依据,不仅可以对经济活动进行确认、计量,还可以为企业提供计划、决策、绩效等战略需求。会计工作深入到市场、计划、研发、生产、售后等各项价值活动中,全面了解价值活动中面临的各种会计问题,将会计主体的思维由企业内部走向价值链的各个会计主体,以会计思维对外凸显生态融合的价值。
会计主体在价值链中以信息使用者提供动态的有价值信息为前提,为实现企业竞争优势和价值链价值最大化提供帮助。而数据、信息和知识等虚拟价值资源在价值链中的作用将越发凸显(李晓华和王怡帆,2020),让会计管理活动与供应链更好的为各个会计主体以人机协同共生模式提供竞争优势。会计主体外部价值链与内部会计管理活动的融合加速企业重新认识价值管理,利用人工智能技术特征将价值信息利用全过程与供应链各个主体的控制与管理相结合,会计人员基于人机协同共生的技术模式,确保供应链各个会计主体价值最大化。人工智能时代正在加速开放财务组织的边界,不仅深入会计主体的内部管理,还需融合供应链管理,甚至关联生态圈的各个会计主体。人工智能技术特征加速价值链各个会计主体之间的信息沟通与交换,并能用各类信息帮助会计主体连接生态圈的其他合作伙伴(Min,2010)。
6.会计内容将向“大会计”发展
传统会计内容主要以做账为主,对经济业务事项以货币为计量单位,反映企业的经营管理活动。企业的信息流、业务流、资金流融为一体,促进业务活动、财务会计、管理会计、财务管理、审计、税务等相互融合的“大会计”形成,也是服务于企业全流程、市场竞争、价值创造的“大会计”(杨雄胜等,2016)。“大会计”具有经营性、全局性的思维,以会计思维融入到业务活动和管理经营中。“大会计”具有战略性、前瞻性的思维,帮助企业制定战略规划、提供决策支持、设计内部控制、确定绩效体系。“大会计”具有价值性的思维,在参与供应链的经营活动中,通过优化决策、预测风险、预知机遇、经营模拟等为企业创造价值。
“会计智能体”已经在智能财务或智能会计中提出(任晓明和李熙,2019)。财务会计、管理会计等“大会计”在理论上的同源性已经达成共识(徐玉德,2002)。人工智能技术通过人机协同模式帮助会计人员智能化地完成填单、稽核、付款、记账、报告等财务会计工作,而计划、决策、控制、评价、分析等管理会计工作利用强人工智能技术,结合相关智能算法,以人机共生模式完成相关工作。企业通过人工智能采集的外部数据、业务数据、财务数据,强人工智能技术以人机共生模式辅助性地解决税务风险、税收筹划等税务管理工作,以及公司治理、企业并购、投融资管理等财务管理工作。因此,人工智能的技术特征和技术模式能够推动“大会计”的实现,“大会计”将是会计变革的一个重要发展趋势。
(一)智能财务最佳实践的人工智能技术特征与技术模式梳理
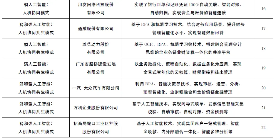
企业案例实践可能会对本文的研究带来帮助和强有力的支持,我们以智能财务研究院①2020年和2021年揭晓的智能财务②最佳实践,以及《智能财务:打造数字时代财务管理新世界》中相关智能财务案例实践(刘勤和尚慧红,2021)为样本,辅助于人工智能时代会计职能与会计工作的逻辑分析,相关信息如表1所示。




本文在表1中以人工智能的技术特征与技术模式对案例实践进行了归类描述,在此基础上,按照人工智能时代会计职能与会计工作的研究主题,对智能财务案例实践进行归类分析,如表2所示。在会计职能方面,所有案例实践均具有会计基本职能特征,说明人工智能已经深入应用到核算、监督等会计基本职能。虽然案例实践未能全部包括会计扩展职能,但目前大部分企业已经将人工智能应用到决策、分析等会计扩展职能,主要体现在预算管理、成本管理、资金管理、绩效管理等方面。但在会计转型职能中,我们未能发现案例实践具有人工智能特征,其原因一方面,由于会计职能用于服务价值估值与反映宏观经济,使用人工智能还具有一定的难度;另一方面,可能案例实践在本文收集材料范围内未能体现这方面的应用。

在会计工作方面,所有案例实践均具有会计工作者特征,说明会计人员与财务机器人已经共存。虽然案例实践未能全部包括会计决策,但目前大部分企业已经将人工智能应用到费用报销、预算管理、资金管理等会计决策工作。会计学科属性的会计理论、会计实践、会计技术性以及会计伦理的职业道德、法律伦理等,均会对案例实践在人工智能时代会计工作产生影响。会计主体将由单一案例企业转向供应链的各个主体,因此目前只有少部分案例实践具有该特征。会计内容涉及财务会计、管理会计、财务管理等“大会计”领域,案例实践均具有一个或多个人工智能方面的应用,但案例实践未能包括全部的会计内容。
(二)人工智能对会计职能与会计工作影响的变革可能与关联程度
人工智能的技术特征与技术模式对会计职能与会计工作影响均有不同的变革可能与关联程度,以当前和未来两个时间窗口进行分析,如表3所示。弱人工智能在当前对会计职能与会计工作实现了变革,并且两者之间具有较高的关联程度。会计转型职能更多的是强调会计学等多学科的共同作用,弱人工智能的技术特征可能在实现会计转型职能时发挥的作用较小,而在会计基本职能和会计扩展职能中将会发挥更大的作用。强人工智能已开始逐步在会计领域应用,当前在会计工作者、会计学科属性、会计伦理、会计基本职能中体现了关联关系,目前强人工智能可以帮助会计基本职能的相关会计工作做出会计行动。会计决策、会计主体、会计内容、会计扩展职能、会计转型职能目前或多或少的都能利用信息技术或者信息系统完成一定的工作或职能,但由于目前强人工智能在会计领域的局限性,导致会计工作或会计职能当前无法较广泛的关联。超人工智能不仅在会计领域没有应用,在其他领域应用也是凤毛麟角,属于未来的超人工智能技术特征将来对会计职能与会计工作会产生深远的影响。

会计领域更多关注人与机器之间如何完美协调、协同工作,主要体现在人机协同模式。当前人机协同模式对会计工作者、会计决策、会计基本职能和会计扩展职能影响变革的关联程度较高,而人机协同模式对会计学科属性和会计伦理影响变革的关联程度不高,主要表现在财务机器人代替会计人员后可能产生的工作道德问题。随着人工智能的广泛应用,未来人机协同模式对会计主体、会计内容、会计转型职能影响变革的关联程度可能较高。人机共生模式对一些会计职能与会计工作来说是一种可望而不可及的状态。但随着强人工智能技术的应用发展,未来人机共生模式对会计工作者、会计决策、会计内容、会计学科属性、会计伦理、会计基本职能、会计扩展职能影响变革的关联程度可能较高。会计在多主体模式下,人机共生模式的实现需要考虑价值链各个主体的应用情况,未来人机共生模式可能不会对会计主体产生一定的影响。会计转型职能是企业在变化莫测的市场竞争环境下如何应对或解决不确定性领域的问题,当前和未来人机共生模式可能会对会计转型职能产生一定的影响。
(一)研究结论
人工智能的创新迭代与加速应用对会计职能与会计工作产生了巨大影响。本文在人工智能时代的背景下,以TOE 框架中的技术因素、组织因素、环境因素为基础,结合人工智能的技术特征和技术模式,对会计变革的演进逻辑与分析框架进行了系统性的梳理、剖析和归纳,总结出以下结论:
第一,人工智能技术不断创新迭代,加速了会计变革的进程。一方面,不同的人工智能技术特征对会计职能与会计工作产生不同的变革影响,弱人工智能技术对会计职能与会计工作普遍起到积极变革作用,强人工智能技术开始逐步应用到成本决策、现金流预测、收入预测等会计扩展职能,而超人工智能技术对会计变革的影响尽管未能在本文的案例实践中找到,但随着人工智能产业的不断创新发展,超人工智能技术必将会加速会计变革的进程。另一方面,人工智能技术模式已深层次地影响会计变革,人机协同技术模式在会计职能与会计工作中得到了普遍的应用,而人机共生技术模式也开始在会计变革中起到局部作用。
第二,人工智能至今为止并未能使会计基本职能、扩展职能和转型职能的功能边界发生本质变化,但人工智能技术特征与技术模式使会计职能的实现方式发生了较大的变化,甚至可能发生颠覆性的变化。企业核算、财务报告等会计基本职能将更多地交给财务机器人以人机协同模式实现,而预测、决策、计划、控制、评价、分析等会计扩展职能将更多地在以会计人员为主的人机共生模式下展开工作。虽然本文的案例实践并未充分体现人工智能在会计转型职能中的作用,但随着企业内外部信息的互融互通以及人工智能与大数据等新技术共同作用,会计职能也将在人工智能技术的支持下向价值评估、宏观经济反映等不确定领域转型。
第三,会计的工作特征及工作内容对企业高质量发展至关重要,人工智能时代将使会计工作发生本质变化。人工智能的技术特征与技术模式使会计工作出现由人类会计工作者与财务机器人共担的状态,通过利用会计理论、会计实践与会计技术等会计学科属性,完成财务会计、管理会计、财务管理、税务管理等“大会计”内容,实现各种最优而科学的会计决策。人工智能强大的数据分析能力将赋能会计主体参与到价值链各个主体的经营活动中。而人工智能时代的会计工作则可能同时出现新的伦理道德问题,管理层需要从法规的层面建立与人工智能相关的约束机制与后果责任处理机制予以应对。
(二)研究局限与展望
本文对人工智能时代会计变革进行了全面的探讨,但仍然存在一些研究局限,主要体现在:第一,本文虽系统性地对人工智能时代会计变革的演进逻辑与分析框架进行了研究,但仅限于会计基本职能、会计扩展职能、会计转型职能,以及会计工作者、会计决策、会计学科属性、会计伦理、会计主体、会计内容等方面;第二,由于超人工智能技术的广泛应用还未实现,因此本文的分析逻辑主要基于弱人工智能技术和强人工智能技术在部分应用领先企业中的实践案例;第三,本文的研究方法主要采用规范性研究为主,未尝试案例研究或实证研究;第四,本文主要以技术因素、组织因素和环境因素为基础讨论人工智能时代的会计变革,未能将其他因素纳入人工智能时代的会计变革分析框架。
基于本文的研究局限,仍然有些问题需要更深入研究:第一,本文研究人工智能时代对会计职能与会计工作变革的演进逻辑与分析框架,并未对会计变革内容研究实现全覆盖,因此还有一些内容值得进一步深挖;第二,随着人工智能技术创新迭代,超人工智能技术在会计领域可能存在更广泛的应用空间,尤其是人工智能通用大模型在会计领域初露光芒,本文的一些观点可能会发生变化;第三,人工智能时代对会计变革的逻辑如何采用案例研究或实证研究,值得进一步探索;第四,经济社会已全面开启数字化转型,是否需要进一步考虑宏观经济、企业战略、经营流程、数据要素与科技进步等多种因素对会计变革的共振作用,值得我们会计人深思。
主要参考文献
丁慧,吕长江,黄海杰.2018.社交媒体、投资者信息获取和解读能力与盈余预期———来自“上证e 互动”平台的证据.经济研究,1:153~168
孔垂珉,李靠队,蒋雯,张济建.2019.中国管理会计研究回顾与述评:1978年至2018年.会计研究,2:49~56
刘峰,葛家澍.2012.会计职能、财务报告性质、财务报告体系重构.会计研究,3:15~19
刘梅玲,黄虎,佟成生,刘凯.2020.智能财务的基本框架与建设思路研究.会计研究,3:179~192
刘勤,杨寅.2019.改革开放40年的中国会计信息化:回顾与展望.会计研究,2:26~34
孙铮,刘凤委.2019.改革与创新是会计未来发展的主旋律.会计研究,1:5~12
王满,于浩洋,马影,马勇.2019.改革开放40年中国管理会计理论研究的回顾与展望.会计研究,1:13~20
续慧泓,杨周南,周卫华,刘锋,刘薇.2021.基于管理活动论的智能会计系统研究.会计研究,3:11~27
徐鹏,向艺.2020.人工智能时代企业管理变革的逻辑与分析框架.管理世界,1:122~129
阎达五.2004.价值链会计研究:回顾与展望.会计研究,2:3~7
杨纪琬.1984.关于“会计管理”概念的再认识.会计研究,6:7~12
叶康涛,刘金洋,曾雪云.2020.会计管理活动论的当代意义.会计研究,1:5~15
Davenport,T.H.,R.Ronanki.2018.Artificial Intelligence for the Real World.Harvard Business Review,96(1):108~116
Duan,Y.,Edwards,J.S.,Y.K.Dwivedi.2019.Artificial Intelligence for Decision Making in the Era of Big Data-Evolution,
Challenges and Research Agenda.International Journal of Information Management,48(October):63~71
Elbashir,M.Z.,Collier,P.A.,S.G.,Sutton.2011.The Role of Organizational Absorptive Capacity in Strategic Use of Business
Intelligence to Support Integrated Management Control Systems.The Accounting Review,86(1):155~184
Rikhardsson,P.,O.Yigitbasioglu.2018.Business Intelligence &Analytics in Management Accounting Research:Status and Future
Focus.International Journal of Accounting Information Systems,29(C):37~58
Trieu,V -H.2017.Getting Value from Business Intelligence Systems:A Review and Research Agenda.Decision Support
Systems,93(C):111~124
*本文受到国家社会科学基金项目(20BGL083)的资助。通讯作者:刘勤,liuqin@snai.edu。
注:
①智能财务研究院由上海国家会计学院联合多个机构发起成立,非盈利性科学研究机构,致力于中国企事业单位智能财务建设与发展。
②“会计”与“财务”概念并存,“智能财务”更多的出现在企业实务中,本文将不对这些概念进行阐述,更多的通过人工智能角度展开相关实质性讨论。
③对表1中人工智能技术特征与技术模式补充:“弱和强人工智能”表示案例实践既具有弱人工智能技术特征,也具有强人工智能技术特征;“人机协同共生模式”表示案例实践既具有人机协同技术模式,也具有人机共生技术模式。
④表3中各符号含义:⊕表示当前可以实现或受到影响,但两者之间关联程度不高;⊙表示当前可以实现或受到影响,但两者之间关联程度较高;○表示当前可以实现或受到影响,两者之间具有关联程度,但应用不多;■表示未来可能实现或受到影响,但两者之间关联程度不高;▲表示未来可能实现或受到影响,但两者之间关联程度较高;Х表示当前或未来不太可能实现或受到影响,探讨空间较大。
本文转自微信公众号:国会大学堂
声明:本文文字转载、图片收集自网络,若文章、图片等来源标注错误或侵犯了您的合法权益,请及时告知我们,我们将及时更正或删除。